Slovensko 2024

1) Úvod


Determinizmus je filozofický názor, podľa ktorého je akékoľvek dianie nevyhnutne príčinne dané (determinované). Deterministický algoritmus je v informatike označenie pre algoritmus, ktorý vždy za rovnakých východzích (vstupných) podmienok svojim behom vytvorí rovnaké výsledky (je teda predvídateľný).

Tento dokument sa zaobera tym ako zostavit deterministicky fungujuci system teda predvidatelny.

2) Ustava


Malo by sa jednat o jednoduchy dokument. Ktory by nemal obsahovat zbytocne veci ktore by sa mohli neskor menit. V podstate by to mal byt iba nejaky pravny zaklad na baze ktoreho sa budu neskor tvorit specificke zakony. To co by tu malo byt je technicka specifikacia zakonov. To znamena ake nalezitosti ma zakon obsahovat. Dalej by malo byt objasnene ako sa maju tvorit zakony a aka logika v nich musi byt.

Cislo: 1 Verzia: 1 Nazov: Zakon o tvorbe zakonov

Parametre ktore by mal zakon obsahovat.

  1. Cislo - je cele cislo jedinecne pre kazdy zakon a zvysuje sa o jedno
  2. verziu - cele cislo zvysujuce sa pri uprave zakonu
  3. datum schvalenia - kedy bol zakon schvaleny (D.M.RRRR)
  4. datum platnosti od - dna(vratane) kedy zakon plati (D.M.RRRR)
  5. datum platnosti do - dna(vratane) kedy zakon konci (D.M.RRRR)
  6. autor - zoznam autorov
  7. nazov - nazov zakonu
  8. obsah - obsah

Logika zakonov.

  1. Cislo urcuje poradie vykonavania zakonov.
Schvalene: 1.1.2020 Platnost: 1.1.2020 Expiracia: 1.1.2020 Autor: Meno Priezvisko

Cislo: 2 Verzia: 1 Nazov: Statne definicie

Definovane statne konstanty.

  1. Nazov dlhy - Slovenska Republika
  2. Nazov kratky - Slovensko
  3. Nazov dlhy skratka - SR
  4. Nazov kratky skratka - SK
  5. Trikolora - biela modra cervena
  6. Statne Zriadenie - Hybridna republika
  7. Slovak - je clovek narodeny na slovensku
  8. Obcan - je clovek s trvalym bydliskom SR
  9. Plnoletost - je clovek 18 a viac rocny
  10. Kraje - ...
  11. Okresy - ...
  12. Mesta/Obce - ...
  13. Hymna - ...
  14. Vlajka - ...
  15. ...
Schvalene: 1.1.2020 Platnost: 1.1.2020 Expiracia: 1.1.2020 Autor: Meno Priezvisko

Cislo: 3 Verzia: 1 Nazov: Filozofia statu

Zakazuje sa človeku svojou činnosťou poškodzovať iného človeka. A to na zdraví fyzickom tak aj psychickom taktiež na majetku hmotnom aj nehmotnom. Či len dočasne tak aj trvale.

  1. Ujma na fyzickom zdraví môže byt spôsobená napríklad podávaním zdraviu škodlivých látok prípadne fyzicky hrubou silou či poškodením životného prostredia ako znehodnotením pôdy, vody, potravy, ovzdušia či inak znížiť kvalitu zdravia.
  2. Ujma na psychickom zdraví môže byt spôsobená nátlakom, manipuláciou, sugesciou, ponižovaním, depriváciou či podávaním omamných látok či iným spôsobom vedúcim k zníženiu kvality psychického zdravia.
  3. Ujma na hmotnom majetku môže byť spôsobená poškodením alebo odcudzením vlastníkovi či inak znížiť alebo znehodnotiť jeho majetok.
  4. Ujma na nehmotnom majetku môže byť spôsobená poškodením alebo odcudzením vlastníkovi. Príkladom toho je odcudzenie finančných prostriedkov alebo duševného vlastníctva diela ako je plagiátorstvo a ďalšie spôsoby znižujúce hodnotu nehmotného majetku.

Tresty sa udeľujú vo výške dvojnásobku spôsobenej ujmy.

  1. V prípade finančných trestov sa udelí pokuta vo výške dvojnásobku ujmy.
  2. V prípade nefinančných trestov sa udelí odňatie slobody vo výške dvojnásobku ujmy.
  3. Žalobca a obžalovaní sa môžu dohodnúť na ľubovolnom treste a navrhnúť ho súdu a ten ho môže prijať.
Schvalene: 1.1.2020 Platnost: 1.1.2020 Expiracia: 1.1.2020 Autor: Meno Priezvisko

2) Zakony

Zakony by mali byt pisane tak aby platili pre jednotlivca osobu. Zakony sa nemozu rozdelovat podla toho ci niekto konal v mene uradu alebo pravnickej osoby. Konanie musi byt zosobnene fyzickej osobe.

2.1) Volebny zakon

Volebny system musi platit pre vsetky volby v state rovnako. Od volby prezidenta triedy v skole az po prezidenta republiky. Na Slovensku je 2927 obci.

  1. Opravneny volic je *obcan *plnolety ktory ma odpracovane minimalne 3 roky
  2. Registrovany volic je *opravneny ktory nieje statny zamestnanec a sa registruje ako ucastnik k nasledujucim volbam
  3. Voleny moze byt len *opravneny so vzdelanim potrebnym na vykon funkcie
  4. Vysledok volieb urci vacsina *registrovanych
  5. Volic voli za vsetky moznosti sucasne s moznostou za alebo proti
  6. Kazdy *voleny musi urcit aj vysku platu za ktoru je ochotny danu funkciu robit po volbach.

Obcania by mali volit iba starostov. Tito by nasledne reprezentovali ich zaujmy v narodnej rade ako poslanci. Takze kazdy starosta obce by bol zaroven poslancom NRSR. Takze volby starostov by boli zaroven aj volbami NRSR. Tymto by sa zamedzilo tomu aby nejaka cast populacie nebola zastupena v parlamente. Starosta nereprezentuje ideologiu ale zastupuje priamo ludi takze narozdiel od strany je to spravodlivejsie.

Ministerstva ako take nemaju vyznam. Financie by mala spravovat NBS a rozdelovat podla dohody. Jednotlive rezorty by si mali rozdelit okresne mesta ktore by spravovali skolstvo zdravotnictvo a ostatne. Mala by fungovat spolupraca medzi okresmi na urovni kraju. A medzi krajmi na urovni statu.

Elementarna jednotka by mala byt obec. Kde vramci hlasovania za okres by bol jeden hlas. Taktiez pri hlasovani za kraj by predstavoval jeden hlas. Ako aj na statnej urovni tiez.

2.2) Uzemna mena


Zakladom je mena. Uzemna mena. Kedze zlato je mozne predat odviezt rozkradnut tak jedine co zostava je plocha. Uzemie sa neda odniest nikam. Hlinu je sice mozne odniest ale uzemie zostava rovnake ci je niekde kopec alebo diera.

Mena by mala mat nejake svoje vlastnosti. Prva vlastnost je hodnota a idealne by bolo 1000mm x 1000mm Teda 1000000mm2 by malo hodnotu 1000,000 korun teda 1m2 = 1000korun ale dolezite je este pridat peniazom treti rozmer. Tym by bol cas. Teda povedzme ze 1000korun ma hodnotu metra zeme na jeden rok. Takze za 1000korun si moze niekto prenajat meter stvorcovy pozemku na jeden rok. Ten casovy horizont je dolezity inak by nastal problem ze by nebolo mozne stahovat peniaze z obehu.

3) Skolstvo


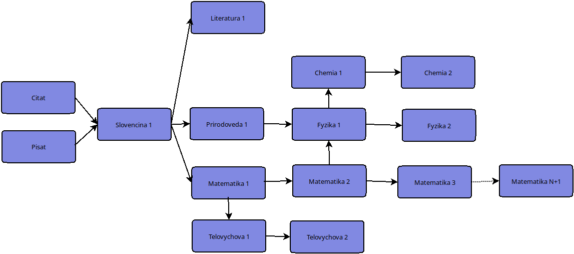
Sucasny system vzdelavania je hlupy a neefektivny. Neodraza potreby spolocnosti ani studentov ako takych. V podstate skola by mala byt pomerne kratka. Clovek by sa mal naucit len tie najpotrebnejsie veci k zivotu. Momentalne je skola privelmi obsiahla a neposkytuje vlastne ani potrebne vzdelanie k tomu aby clovek prezil. Hlavne vzdelanie ako take je nezmyselne definovane a nieje jednoduche si pod tym nieco konkretne predstavit. Ciselne hodnotenie je nezmyselne kedze je to velmi subjektivne a tym padom to nema ziadnu vypovednu hodnotu. Predmet by mal byt absolvovany teda ze student uplne zvladol dany predmet a obsah predmetu je striktne dany. Kazdy predmet by mal mat zoznam predmetov ktore su navazne a vyzadovane absolovat skor ako tento predmet.

predmety
Nazov Popis Poziadavky
Slovencina 1 Casovanie, sklonovanie, vybrane slova, gramatika, ... Citanie 1, Pisanie 1
Matematika 1 Scitanie a Odcitanie do 10 Slovencina 1
Matematika 2 Nasobenie a delenie do 100 Matematika 1
Prirodoveda 1 Zakladna vyuka o zivej a nezivej prirode Slovencina 1
Fyzika 1 Oboznamenie sa s velicinami, historia a uvod do fyziky Priodoveda 1, Matematika 2

Co je vlastne vyhodou takehoto vzdelavania je to ze kazdy predmet by bolo mozne studovat do potrebnej urovne. Povedzme ze potom by ponuka prace mohla vyzerat nasledne:

Napriklad ze hlada sa chemik a potrebne vzdelanie je:

Teda rozdiel by bol v tom ze clovek by nema absolvovanu skolu ale predmet a hlavne by obsah predmetu bol dany vseobecne. Momentalne sa nezlucuje ani forma ani obsah predmetov na roznych skolach hlavne univerzit.

3.1) Priebezne vzdelavanie

Skola by nemala plytvat casom ludi. Kazdy clovek by mal mat pravo na vzdelanie ale iba na take ktore chce. Je nezmysel ucit vsetkych vsetko rovnako v rovnakom case. Clovek by sa mal cim skor zo skoly dostat do praxe. Teda by sa mal naucit pracovat a ucit sa tak popri praci. Ale v pripade ze potrebuje vyssie vzdelanie mal by mat moznost si dostudovat to co potrebuje vramci danych semestrovych obdobi. Sucasny system trpi tym ze obrovske mnozstvo ludi travi cas tym ze posedavaju v skole ktora ich ani nebavi ale ich uci nadbytocne informacie casto ani nie pravdive. Ako napriklad historia je snad najmenej pravdivy predmet. Je zbytocne ucit predmet ktory student vediet nechce. Ide o cudny marketing ze dame ti vzdelanie ale okrem toho co chces sa musis naucit aj ideologicke predmety ako su dejiny alebo nabozenstvo. V podstate primarnou ulohou by bolo dostat cloveka cim skor do prace. Teoreticke vzdelavanie nesmie byt na ukor ziskavania praktickych znalosti.

3.2) Skola sucast zivota

Skolstvo by malo byt neoddelitelnou sucastou nasho zivota. Jednoducho nahradit fabriky skolami nie naopak. Myslim si ze kompletne vsetko vyskum vyvoj vyucba praca a vsetko potrebne by mala zabezpecovat skola samotna. Povedzme ze ak mame polnohospodarsky sektor a tento sektor nebude riadit ziadne ministerstvo ale skolstvo. Skratka nieco ako polnohospodarske zdruzenie skol alebo nieco take proste specialisti ktorych to bavi. Nas system je nezmyselny. Ako moze nevzdelany clovek vybrat odbornika na danu poziciu ak nevie kto hovori pravdu.

3.3) Skolsky priemysel

Ak by jednotlive skoli danu odbornu cinnost aj vykonavali malo by to dve pozitivne vlastnosti. Prva vlastnost by bola ze ak polnohospodarska skola sama pestuje na pozemkoch tak ma urodu ktoru moze predat. Tym padom je zabezpecene to ze ma skola vlastne financovanie. Druha je jednoznacne vyskum. Ak skola pracuje v danej oblasti nevyhnutne prichadzaju aj vylepsenia a experimenty ktore su tiez ziskom casto vacsim ako samotna uroda. Takto isto by mohli fungovat pekarne cukrarne a dalsie odvetvia.

3.3) Veda a vyskum

Tym padom by toto zabezpecovali samotne univerzity. Neriesil by sa pochybny grantovy system kde sa skuma to ci blcha skoci vyssie v tme. Alebo rozne podvodne prace ktore su kompilatom inych nezmyslov ktore niekto publikuje iba vramci financnej odmeny alebo povinneho objemu publikovanych materialov rocne.

4) Zdravotnictvo


Tu by aspon mna dost zaujimalo ze preco ked v inych povolaniach plati ze clovek musi mat komplexne vzdelanie tak pri lekaroch to neplati. Veterinar sa nerozlisuje na usneho krcneho a neviem akeho. Dokonca veterinar nema ani tu moznost ze by mu zviera nieco povedalo. A hlavne zvierat je velmi vela. Pricom ludsky doktor lieci len cloveka aj to len urcity jeden konkretny organ. Potom je jasne ze je ich nedostatok. Kolko by potrebovali zamestnancov vsade keby na kazdu vec bol uplne iny zamestnanec.

4.1) Lekarne

Mozno by nebolo od veci keby do nejakej miery mali vsetci ludia aspon zakladnu znalost zdravotnictva. Tym padom by si na svoju zodpovednost mohli kupovat lieky. Povedzme s doplatkom ked niesu na predpis. Sucasny system brani ludom sa dostat k liecivam ktore im nepredpise doktor casto kvoli bodom v poistovni. Teda ani to nieje z objektivnych pricin.

4.2) Nemocnice

Co sa tyka nemocnic malo by to byt vlastne jednoduche nieco ako parkovisko. Ked clovek si ma zavolat kde maju volne miesto. Alebo teda by to mohla do urcitej miery zabezpecit aj nemocnica ten prevoz ak je to urgent. Teda ze prijmu pacienta urobia nutne veci a prevezu ho tam kde je kapacita. Pripadne to robit priebezne ze prevazat ludi priebezne do nemocnic s vacsou kapacitou. Priklad ze nemocnice v meste by prevazali ludi do menej vytazenych nemocnic mimo mesto preto aby urgentne pripady nemuseli vozit daleko.

4.3) Fortifikacia potravin

Toto je dost otazka ze do akej miery prispieva pradavanie vitaminov do potravin celkovemu zdraviu populacie. Mozno pocas zimnych mesiacov zvysene davky vitaminov ako je D alebo E a dalsie by mohli vplyvat priaznivo aj na znizenie depresie nielen zvysenie imunity.

4.4) Psychicke zdravie

Zaujimave je ze pokial ide o byznis tak je dovolene vsetko. Nemalo by to tak byt v minulosti boli regulacie. Myslim ze v prvom rade by teda fakt mali zdravotnici davat pozor ci je niekto sposobili na vykon svojho povolania. Ale taktiez by mali davat pozor aj na uroven stresu samotnej spolocnosti. Myslim ze by nemalo byt dovolene vyuzivat psychologicke metody na zneuzivanie populacie kvoli zisku. Rozne media audio a vizualne rozne billboardy reklamy a podobne. Sposobuju ludom psychicke problemy. Jednym faktorom su napriklad retuse v casopisoch alebo napriklad aj ludia s plastickymi operaciami. Malo by byt zakazane aby clovek po plastickej operacii mohol vystupovat v tv ako moderator. Ludia maju potom mylnu predstavu ze ako ma vyzerat clovek alebo ma clovek zly pocit ze nevyzera dobre na svoj vek pretoze niekto starsi v TV vyzera lepsie. Lenze moderatorka ma falosne vlasy falosnu farbu falosne mihalnice fazety na zuboch falosne opalenie falosne prsia falosne pery zuzeny nos bottox a velmi vela dalsich roznych uprav bez ktorych by bola na nepoznanie. Taktiez aj regulacia spravodajstva. Ludia nepotrebuju vediet veci ktore nedokazu ovplyvnit a zbytocne by ich deprimovali.

5) Polnohospodarstvo


Je potrebne zaviest planovane hospodarstvo. Vylucit z hospodarstva GMO plodiny avsak tu treba odlisit ci sa jedna o GMO ktore vzniklo krizenim druhov alebo sa jedna o ciste laboratorne GMO zmenou genomu. Teoreticky by bolo mozne zapojit sukromne osoby do polnohospodarstva kde by sa urcila cena komodit na rok avsak by musel byt vycleneny fond na objem vykupu tychto komodit. To by mohlo byt dost zlozite ale prinos by mohol byt v tom ze by to mohla byt podpora byvania na vidieku. Lenze by kvoli peniazom vznikala deformacia produktov v snahe zarobit viac by ludia mohli zneuzivat rozne formy hnojiv a kvalita by nebola zarucena. Z tohoto dovodu je lepsie vobec sukromny sektor nezahrnat do vnutrostatneho polnohospodarstva. Respektive sukromny polnohospodar musi byt oddeleny od statu.

Bolo by dobre doriesit aj to co sa tyka vody.

6) Stavebnictvo a Doprava


Co sa jedna oblasti stavebnictva tak tu by mala existovat jednotna sablona pre cele Slovensko. To znamena ze Nic sa nema vymyslat nonstop. Jednoducho sa vytvori dizajn manual podla ktoreho sa bude stavat vsetko vsade. Nemoze byt to ze kazda cesta znacka obrubnik chodnik panelak lavicka svetlo a podobne je vzdy vsade odlisne. Ak mame mat udrzatelne stavebnictvo a hlavne ak sa maju skratit povolovacie konania tak to inak asi nepojde. Takze by bol vytvoreny akysi statny stavebny katalog kde by boli statom schvalene stavebne plany a material. Teda ze ak sa niekde robi park tak tam bude chodnik z katalogu osvetlenie z katalogu a stavebny plan tiez. Pri stavbe dialnice to iste alebo pri vystavbe bytov katalogovy panelak aj pri vystavbe rodinneho domu ak si majitel vyberie z katalogu je to rychlejsie a lacnejsie. Ako ked si ma postavit podla vlastnych planov kde je problem vybavit statika a rozne dalsie povolenia. Hlavne ze doriesit si material a rozne dalsie veci ktore su na mieru pre dany dom je zbytocna nadpraca. Vacsina ludi chce aj tak nieco co ma aj ten dalsi. Alebo iba s minimalnymi zmenami.

7) Priemysel


Pokial mozno tak by bolo idealne mat co najmenej skodliveho priemyslu ako su rozne chemicke zavody ktore skodia ludom.

8) Energetika


Toto je pomerne obsiahle ale pokial ide o to tak tato tema zahrna atomovu energiu, plyn, ropu, drevo, uhlie.

8.1) Atomova energia

Problem tejto energie je samotny radioaktivny odpad ale este vacsi problem je samotne palivo. My ho nemame. Nevieme ho vyrobit. Tym padom sme zavisli na dodavani paliva. To znamena ze sme vydieratelni cez dodavky. Okrem toho problem je aj to ze takato elektraren potrebuje velmi vela vody na chladenie co nieje efektivne. Hlavne problem je aj v tom ze ucinnost takejto elektrarne je nizka kedze 50% je odpadne teplo ktore sa musi pomocou teplovodu doniest do okolitych obci a miest co je sice efektivne z hladiska energetiky ale neprakticke z hladiska logistiky a celkovo riesenia teplarne potrubi a tak celkovo. Potom je vacsi problem to ze pri transformaciach kedy velmi velka cast energie sa strati pretoze sa najskor transformuje na VVN a potom nasledne na domace NN pri com sa straca znacna cast energie asi cez 50% a vzhladom na domace adapteri pripadne dobijanie baterii je ta strata mozno este vacsia. Takze vlastne celkovo sa vytvori 50% tepla ktore ide do bytov aj ked v lete asi len na ohrev vody. No a druhych 50% ludom pride z toho do bytu mozno 20 z 50. Myslim si ze pre nas je tato energia dokonca zbytocna. Ak by sme nemali energeticky narocny priemysel tak pre nas je tato energia uplne nadbytocna. Preto si myslim ze mozno by sa nam oplatilo ju prevadzkovat len ako formu podnikania ze by sa tato energia predavala. Avsak nezakladal by som si na tom kedze neviem celkom regulovat veci okolo atomovej energie.

8.2) Plyn

Myslim ze plyn si vieme vyrobit do takej miery ako je potrebne na technicke ucely avsak plyn nieje potrebny vo velkej miere. Urcite plynofikacia asi nieje uplne nieco co by bolo potrebne na slovensku mat. A je to vec vdaka ktorej sme zavisli na dovoze zo zahranicia. Pomocou bioplynovych elektrarni je mozne vyrobit tolko plynu kolko je potrebne. Ine formy plynu sa daju vyrobit elektrolyzou ako vodik kyslik. Pripadne chemicky.

8.3) Ropa

Tak toto je uplne zle. Tu by bolo mozno dobre Slovnaft uplne ze zrusit. Vramci zivotneho prostredia. Je to naozaj otazka ci sa oplati mat fabriky ktore pre nas nepredstavuju prilis velky benefit. Tak isto ako pri atomovej elektrarni je to skor otazka ze ci to ma vyznam ako biznis ale pre nase potreby je to zbytocne.

8.4) Drevo

Drevo je super material nieco ako prirodna baterka. Ale je dolezite aby sa vyuzivalo na ucely na to vhodne. Idealne je aby sa drevo vyuzivalo primarne len na teplo. Nema vyznam plytvat drevom na vyrobu elektriny. Stromy rastu relativne same a nieje treba s nimi nejako zvlast pracovat ako s ropou kde je zlozite z nej vytvorit benzin a normalne to clovek ani nedokaze sam v beznych podmienkach. Drevo sa da skladovat roky. Nestraca ako baterie svoju kapacitu ak je uskladnene spravne vydrzi velmi dlho a da sa vyuzivat na rozne ucely.

8.5) Uhlie

Uhlie je zdraviu skodlive mozno az na drevenne uhlie ktore sa da vyrobit na grilovanie ale tazba a vsetko okolo uhlia je rakovinotvorne takze toto nieje vobec vhodne ani by som sa tym nezaoberal.

8.6) Lieh

Tu by sa dalo jednoznacne nahradit zemny plyn bioplynom ak by sme mali fungujuce polnohospodarstvo a chov krav bolo by mozne z hnoju vyrabat metan. A tym by sa dalo pokryt nasu spotrebu plynu na cely rok. Dalej co je urcite zaujimave je lieh ktory vieme jednoducho vyrobit. Je pomerne nezavadny a po vyrobe nezostava odbpad ako po rafinacii ropy. Kedze pozname liehove varice ale existuju aj liehove motory tak je to jasne. Liehom je mozne varit vykurovat a dokonca jazdit autom na lieh pripadne vytvarat energiu v elektro centrale. Tym padom kazdy dom by vedel by samostatny energeticky a nebolo by potrebne byt v sieti. Takze kazdy dom by mohol mat svoju bateriu elektro centralu a liehovy kotol pripadne liehovy varic alebo plynovy ci elektricky. Pripadne krb alebo kotol na drevo. Popol sa pouziva pri vyrobe cementu a mohol by sa zbierat co by bolo eko.

8.6) Solarne a Veterne

Tieto formy by sa dali vyuzivat tiez ale vzhladom na cenu a vyrobu zariadeni navratnost by som to videl ako len doplnkovu formu pre domacnost si dobit energiu aj zo slnka. Alebo mensie vibracne veterne panely by mohli mat svoj vyznam tiez. Avsak vo velkej skale tieto zdroje nemaju vobec vyznam.

8.7) Usporne opatrenia

Dolezite je vsak zo vsetkeho zrusit najvacsie doberne miesta ako su zavody na vyrobu automobilov a tak podobne. Jednoducho fabriky z ktorych nemame nic a su pre nas nepotrebne. Teda znizenim domacej spotreby by bolo klucove k rychlemu dosiahnutiu zabezpecenia domacej spotreby v energetike.

9) Ekonomika a Financna Sprava a Obchod


10) Justicia


Klamstva politikov

1) Vystupenie z EU

Tvrdia ludom ze vystupenie z EU nieje mozno pricom realne je to mozne vystupit a trva to dva roky.

2) Vystupenie z NATO

Toto je taktiez trivialne kde sa dokonca podpisuje pravidelne predlzenie respektive staci oznamit ukoncenie spoluprace.

3) Volny pohyb po EU

Je to klamstvo EU nieje potrebne na volny pohyb EU.

4) Sengen

Byt v Sengene je mozne aj bez toho aby sme boli v EU.

5) Eurozona

Byt v Eurozone a mat euro je mozne aj bez toho aby sme boli sucastou EU.

6) Europska Unia

V EU je mozne byt aj bez toho aby sme boli v NATO, Sengene, Eurozone, ... atd.

6) Bez EU nam skolabuje ekonomika

Prave na opak. Je to EU ktora nam dava take regulacie ktore nas obmedzuju v slobodnom obchodovani. Mozeme vyrabat len to co nam dovolia a len tolko kolko nam povolia. A predavat mozeme len s ich povolenim. Naopak pokial sa jedna o nakup mozeme nakupovat len za ceny ktore nam urcia a sankcie.

Je potrebne si uvedomit nasledovne veci.